21世纪教育网,教育资讯交流平台

2021苏州市区中考第一批次统招录取各校最低分

日期:2021-8-5 15:56 阅读:

2021苏州市区中考第一批次统招录取各校最低分

1、普通高中

课件预览

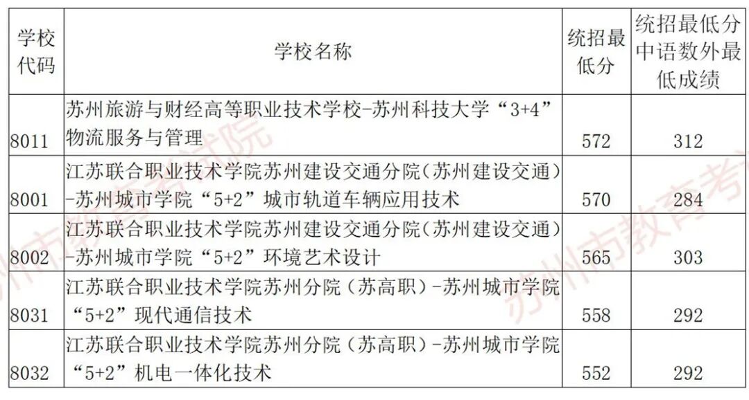
2、现代职教体系“3+4”、“5+2”贯通培养项目计划

课件预览

说明:以上各校录取的考生中,最低分同分考生按语数外成绩从高到低投档录取。

3、四星级高中及星海实验中学指标生

四星级高中及星海实验中学指标生录取最低控制线为593分。

Tags:2021,苏州,市区,中考,第一